Bill Of Exchange Business overview

Bill Of Exchange Business overview

D365

Bill Of Exchange
Business overview




Bill of exchange “BOE” is a negotiable instrument and a method of payment that Customer may offer to pay for the purchased goods.
 
Customer may not has a liquidity cash, and ask the seller for paying in arrears, the seller in this case need some securities, The solution here is paying via BOE as it has the power to protect the right of seller and also it’s negotiable this means it can be transferred to cash before the due date by discounting from a bank for example.
 

Some business information of “BOE”

Key Points of BOE

Parties of BOE

Drawer, Payee and they may be the same in some cases and the third one the drawee.

Essentials of BOE

The Date of draw and date of maturity  , Amount , drawee’s name and address , term of the bill and value of receipt , stamps , The Payee , drawer name and address and signature

Types of BOE

1. Based on time period;

·         Demand Bill of Exchange

·         Term Bill of Exchange

2. Based on objective:

·         Trade Bill of Exchange

·         Accommodation Bill of Exchange

3. Based on territory:

·         Inland Bill of Exchange

·         Foreign Bill of Exchange

 

Bill of Exchange Accounting Cycle

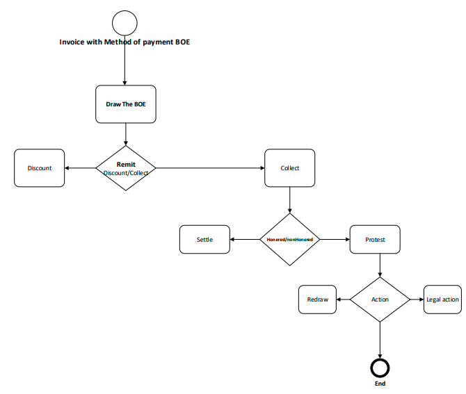
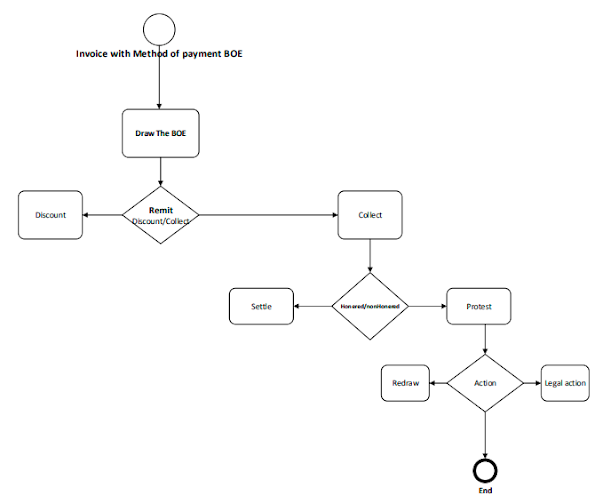
hereunder a simple chart of bill of exchange process



It’s start point while deciding from the invoicing step to collect via BOE.

Then the Drawer has many options
To discount it by selling it to a bank to liquidate money faster

To endorse it , use it instead of cash in paying to other vendors

To wait until due date and collect his dues normally ,but here we have to scenarios the bill to be honored or dishonored

 

If honored, we will settle it

If dishonored, we will take protest action on the system and check with the customer the next legal action or agree on redraw the bill of exchange.

 

Let take a look over the accounting entries in each step.

                                     

    Drawer                                                                                      Drawee

                Invoicing

Dr Accounts Receivables                                                               Dr Purchases

Cr Sales                                                                                    Cr Accounts payable

                            Drawn and accepted. (In D365 Draw journal)

 

 Dr Bill Receivable                                                                            Dr Accounts payable

       Cr Accounts Receivables                                                                       Cr Bills Payable

                                          Hold the Bill till the due date (In D365 Remit for Collection)
                                          If honored (In D365 settle journal)

Dr Cash/Bank                                                                                     Dr Bills payable

                Cr Bill Receivable                                                                         Cr Cash

                                       Hold the Bill till the due date
                                       If dishonored. (in D365 Protest journal)

Dr Accounts Receivable                                                                 Dr Bills payable

                Cr Bill Receivable                                                                         Cr Accounts payable

                                       Drawer Discounted the Bill (In D365 Remit for discount)
                                                                               

Dr Bank

Dr Discount account                                                                                 No Entries 

                Cr Bill Receivable

                                      If Discounted Bill is Honored In D365 settle Journal)

No entries                                                                                           Dr Bill payable

                                                                                                                          Cr Cash

                                    If Discounted Bill is dishonored (in D365 Protest journal)

Dr Accounts Receivable                                                                    Dr Bills payable

                Cr Bank                                                                                      Cr Accounts payable

 

                          If agreed with dishonored Customer to redraw (In D365 redraw Journal)

Dr Bill of Receivable                                                                      Dr Accounts payable

                Cr Accounts Receivable                                                             Cr Bills of payable

 

 

Wait for the next Blogs of Bill of exchange Configurations and processes in Dynamics 365 ERP

شارك: